Texas Instruments TPS22950LEVM Evaluation Module
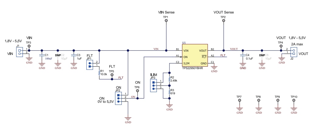
Texas Instruments TPS22950LEVM Evaluation Module is a two-layer PCB featuring the TPS22950L load switch. The VIN and VOUT connections can handle high continuous currents and offer a low-resistance pathway into and out of the device under test. The test point connections allow the TPS22950LEVM to control the device with user-defined test conditions and make accurate RON measurements.Features
- VIN input voltage range of 1.8V to 5.5V
- 2.7A maximum continuous switch current operation
- Low ON-Resistance (RON) on 34mΩ (typ)
- Adjustable current limit and fixed quick output discharge
- Thermal shutdown
Layout
Schematic
Đã phát hành: 2022-05-25
| Đã cập nhật: 2022-06-03
