Texas Instruments TPS22992EVM Evaluation Module
Texas Instruments TPS22992EVM Evaluation Module is designed to evaluate the TPS22992 10mΩ load switch with adjustable rise time and adjustable quick output discharge. This module is a two-layer PCB that contains the TPS22992 load switch device. The TPS22992EVM module operates at 6A maximum continuous switch current operation and 8.7mΩ (typical) low ON-Resistance (RON).Features
- 1.5V to 5V VBIAS voltage range
- 0.1V to 5V VIN input voltage range
- 6A maximum continuous switch current operation
- Low ON-Resistance (RON) 8.7mΩ (typical)
- Adjustable slew rate and output discharge
- Thermal shutdown
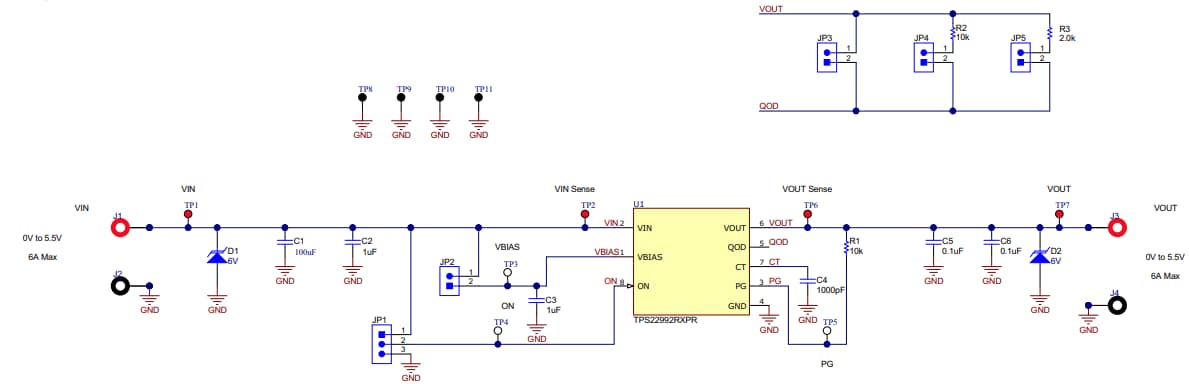
TPS22992EVM Schematic
Additional Resource
Đã phát hành: 2022-04-26
| Đã cập nhật: 2022-05-27
