Texas Instruments TPS23525 -48V Hot Swap & ORing Controllers
Texas Instruments TPS23525 -48V High-Performance Hot Swap and ORing Controllers enable high-power telecom systems to comply with stringent transient requirements. The TPS23525 has a 200V absolute maximum rating allowing an easier lightning surge test (IEC61000-4-5) survival. The soft start cap disconnect allows for the use of smaller hot swap FETs. This limits the inrush current without damaging the transient response. The Gate Sourcing Current set at 400µA allows a fast recovery, which helps to avoid system resets during lightning surge tests. The TPS23525 offers protection features such as accurate undervoltage and overvoltage protection with programmable thresholds and Hysteresis.Features
- -10V to -80V DC Operation, -200V absolute maximum
- Soft start cap disconnect
- 400µA Gate sourcing current
- Dual current limit (based on VDS)
- 25mV ±4% When low VDS
- 3mV ±25% When high VDS
- Programmable UV (±1.5%) and OV (±2%)
- Programmable Hysteresis (±11%)
- Integrated dual OR-ing controller
- 25mV ±15mV Regulation
- –6mV ±4mV Fast turn off
- Retries after time out
- 16-Pin TSSOP
Applications
- Remote radio units
- Baseband units
- Routers and switchers
- Small cells
- –48V Telecommunications infrastructure
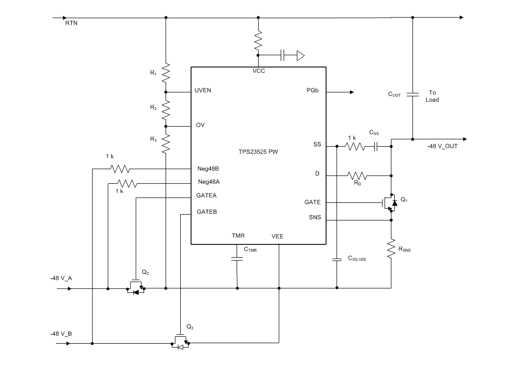
Block Diagram
Đã phát hành: 2018-11-15
| Đã cập nhật: 2023-07-20
