Texas Instruments TPS2372 PoE High-Power PD Interface
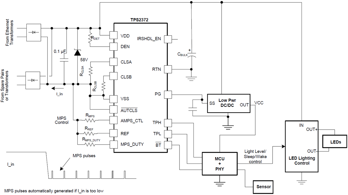
Texas Instruments TPS2372 PoE (Power over Ethernet) High-Power PD Interface contains all of the features needed to implement an IEEE802.3at or IEEE802.3bt (draft) (Type 1-4) powered device (PD). The low internal switch resistance allows the TPS2372-4 to support high-power applications up to 90W. Assuming a 100meter CAT5 cable, this translates into 71.3W at PD input. The TPS2372 operates with enhanced features. The Automatic MPS function enables applications requiring very low-power standby modes. This device automatically generates the necessary pulsed current to maintain the PSE power. An external resistor is used to enable this functionality and to program the MPS pulsed current amplitude. The Texas Instruments TPS2372 also implements a delay function to allow the remote PSE to complete its inrush phase before releasing the Power Good (PG) output. This feature ensures that the IEEE802.3bt (draft) startup requirements are met.Features
- IEEE 802.3bt (Draft) PoE PD solution for Type 4 PoE
- Supports power levels for Type-4 90W operation
- Robust 100V hot swap MOSFET
- TPS2372-4 (Typ.): 0.1Ω, 2.2A current limit
- Allocated power indicator outputs
- PG output with inrush completion delay
- Compliant with PSE inrush
- Automatic Maintain Power Signature (MPS)
- Auto-adjust MPS for Type 1-2 or 3-4 PSE
- Supports ultra-low power standby modes
- Supports autoclass operation
- Supports PoE++ PSE
- -40°C to 125°C junction temperature range
- 20-lead VQFN package
Applications
- IEEE 802.3bt (Draft) compliant devices
- Lighting
- Power modules
- Dual signature PD/forced UPOE
- 4PPOE
- Pass-through system
- Security cameras
- Multiband access points
- Pico-base Stations
Simplified Schematic
Đã phát hành: 2018-03-13
| Đã cập nhật: 2022-11-02
