Texas Instruments TPS2597 2.7V to 23V 7A eFuses
Texas Instruments TPS2597 2.7V to 23V 7A eFuses is a highly integrated circuit protection and power management solution in a small package. The devices provide multiple protection modes using very few external components and are a robust defense against overloads, short-circuits, voltage surges, and excessive inrush current.Output slew rate and inrush current can be adjusted using a single external capacitor. Loads are protected from input overvoltage conditions by clamping the output to a safe fixed maximum voltage (pin selectable). The loads can also be protected by cutting off the output if the input exceeds an adjustable overvoltage threshold. The devices respond to output overload by actively limiting the current or breaking the circuit. The output current limit threshold and the transient overcurrent blanking timer are user adjustable. The current limit control pin also functions as an analog load current monitor.
The Texas Instruments TPS2597 devices are available in 2mm × 2mm, 10-pin HotRod™ QFN packages for improved thermal performance and reduced system footprint. The devices operate over a junction temperature range of –40°C to +125°C.
Features
- 2.7V to 23V wide operating input voltage range
- 28V absolute maximum
- Integrated FET with low on-resistance (RON = 9.8mΩ (typ.))
- Fast overvoltage protection
- Overvoltage clamp (OVC) with a pin-selectable threshold (3.89V, 5.76V, 13.88V) and 5µs (typical) response time
- Adjustable overvoltage lockout (OVLO) with 1.2µs (typical) response time
- Overcurrent protection with load current monitor output (ILM)
- Active current limit or circuit-breaker options
- Adjustable threshold (ILIM) 0.87A to 7.7A
- ±10% accuracy for ILIM > 1.74A
- Adjustable transient blanking timer (ITIMER) to allow peak currents up to 2 × ILIM
- Output load current monitor accuracy (±8% (max))
- Fast-trip response for short-circuit protection
- 550ns (typical) response time
- Adjustable (2 × ILIM) and fixed thresholds
- Active high enable input with adjustable undervoltage lockout threshold (UVLO)
- Adjustable output slew rate control (dVdt)
- Overtemperature protection
- Digital outputs
- Fault indication (FLT)
- Power Good indication (PG) with an adjustable threshold (PGTH)
- UL 2367 recognition (pending)
- IEC 62368 CB certification (pending)
- Small footprint (QFN 2mm × 2mm, 0.45mm pitch)
Applications
- Server, PC motherboard, and add-in cards
- Enterprise storage – RAID/HBA/SAN/eSSD
- Patient monitors
- Appliances and power tools
- Retail point-of-sale terminals
- Smartphones and tablets
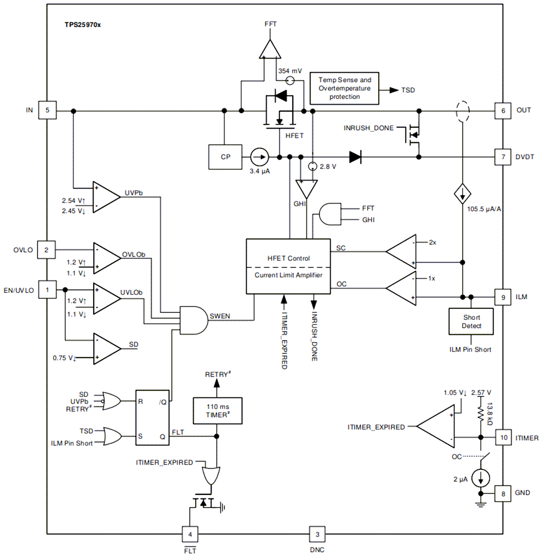
Functional Block Diagram
