Texas Instruments TPS25982 Smart eFuses
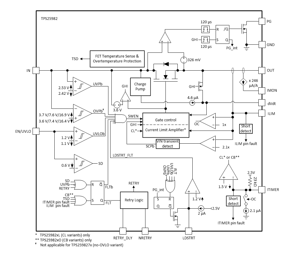
Texas Instruments TPS25982 Smart eFuse is a highly integrated circuit protection and power management solution in a small 4mm × 4mm QFN package. The TPS25982 features an accurate load current monitor and adjustable transient fault management. The devices offer a robust defense against overloads, short circuits, voltage surges, and excessive inrush current. Overvoltage events are limited by internal cutoff circuits with multiple device options to choose the overvoltage threshold.Multiple device options exist to choose between the response to overcurrent conditions, circuit breaker, or active current limiter. A single external resistor can set the overcurrent limit and fast-trip (short-circuit) threshold. The TPS25982 intelligently manages the overcurrent response by distinguishing between transient events and actual faults. This feature allows the system to function uninterrupted during line and load transients without compromising the robustness of the protection against faults.
The Texas Instruments TPS25982 Smart eFuses are characterized for operation over a junction temperature range of –40°C to +125°C and operate over a wide input voltage range of 2.7V to 24V.
Features
- 2.7V to 24V wide input voltage range
- 30V absolute maximum
- Low On-Resistance: RON = 2.7mΩ typical
- Adjustable current limit threshold
- 2A to 15A range
- ±8% (typical for ILIM > 5A) accuracy
- Circuit breaker and current limiter options
- Adjustable overcurrent blanking timer
- Handles load transients without tripping
- Accurate current monitor output
- ±1.5% (typical at +25°C for IOUT >3A)
- User-configurable fault response
- Latch-off or auto-retry
- Number of retries (finite or indefinite)
- Delay between retries
- Robust short-circuit protection
- Fast-trip response time < 400ns typical
- Tested against 1 million power-into-short events
- Immune to line transients - no nuisance tripping
- Adjustable output slew rate (dVdt) control
- Adjustable undervoltage lockout
- Overvoltage lockout (fixed 3.7V, 7.6V, 16.9V, and no-OVLO options)
- Integrated overtemperature protection
- Power good indication
- Adjustable load detect and handshake timer
- UL 2367 Recognition (pending)
- IEC 62368 CB Certification (pending)
- 4mm × 4mm QFN package small footprint
Applications
- Server standby rail, PCIe riser, add-on card, and fan module protection
- Routers and switches optical module protection
- Hot-Swap, hot-plug
- Industrial PC
- Digital TV
Block Diagram
Đã phát hành: 2019-07-15
| Đã cập nhật: 2023-09-28
