Texas Instruments TPS3840/TPS3840-Q1 Nanopower Voltage Supervisors

Texas Instruments TPS3840/TPS3840-Q1 Nanopower High-Input Voltage Supervisors come with a wide Vin, which allows monitoring 9V rails or batteries without external components and 24V rails with external resistors. Nano-Iq extends battery life for low-power applications and minimizes current consumption using external resistors. Fast start-up delay allows the detection of a voltage fault before the rest of the system powers up, providing maximum safety in hazardous start-up fault conditions. Low Power-on-Reset (VPOR) prevents false resets, premature enable or turn-on of the next device, and proper transistor control during power-up and power-down.

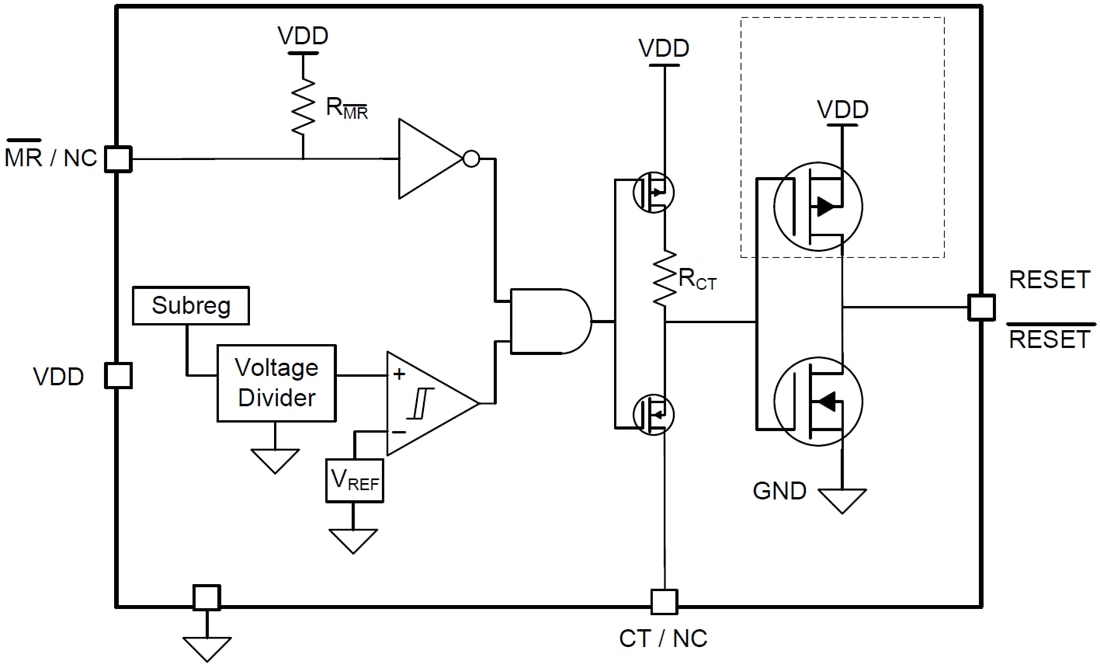
The reset output signal is asserted when the voltage at VDD drops below the negative voltage threshold (VIT-) or when the manual reset (MR) is pulled to a low logic (VMR_L). The reset signal is cleared when VDD rises above VIT- plus hysteresis (VIT+), manual reset is floating or above VMR_H, and the reset time delay (tD) expires. Reset time delay can be programmed by connecting a capacitor between the CT pin and ground. For a fast reset, the CT pin can be left floating. Additional features include built-in glitch immunity protection for MR and VDD, built-in hysteresis, and low open-drain output leakage current (ILKG(OD)). The Texas Instruments TPS3840-Q1 devices are AEC-Q100 qualified for automotive applications.

Features

  • 1.5V to 10V wide operating voltage 
  • 300nA (typ.), 700nA (max.) nano supply current 
  • Fixed threshold voltage (VIT-)
    • Threshold from 1.6V to 4.9V in 0.1V steps
    • High accuracy: 1% (typ.), 1.5% (max.)
    • Built-in hysteresis (VIT+)
      • 1.6V < VIT- ≤ 3.0V = 100mV (typ.)
      • 3.1V ≤ VIT- < 4.9V = 200mV (typ.)
  • 220µs (typ.), 350µs (max.) start-up delay (tSTRT): 
  • Programmable reset time delay (tD)
    • 50µs (no capacitor) to 6.2s (10µF)
  • Active-low manual reset (MR)
  • Three output topologies
    • TPS3840DL: open-drain, active-low (RESET), requires a pull-up resistor
    • TPS3840PL: push-pull, active-low (RESET)
    • TPS3840PH: push-pull, active-high (RESET)
  • –40°C to +125°C wide temperature range 
  • SOT23-5 (DBV) package

Applications

  • Grid infrastructure: circuit breaker, smart meter, other monitoring and protection equipment
  • Factory automation: field transmitter, PLC
  • Building automation: fire safety, smoke detector, and HVAC
  • Electronic point of sale
  • Portable, battery-powered systems

Functional Block Diagram

Block Diagram - Texas Instruments TPS3840/TPS3840-Q1 Nanopower Voltage Supervisors
Đã phát hành: 2019-06-07 | Đã cập nhật: 2023-09-22