Texas Instruments TPS3870-Q1 High-Accuracy Overvoltage Reset IC
Texas Instruments TPS3870-Q1 High-Accuracy Overvoltage Reset IC is an integrated overvoltage (OV) monitor or reset IC in a small 6-pin package. This highly accurate voltage supervisor is ideal for systems operating on low-voltage supply rails with narrow-margin supply tolerances. Low threshold hysteresis prevents false reset signals when the monitored voltage supply is in its normal range of operation. Internal glitch immunity and noise filters eliminate false resets resulting from erroneous signals.The TPS3870-Q1 does not require any external resistors to set overvoltage reset thresholds. This feature further optimizes overall accuracy, cost, and solution size and improves reliability for safety systems. The Capacitor Time (CT) pin is used to select between the two available reset time delays designed into each device and adjust the reset time delay by connecting a capacitor. A separate SENSE input and VDD pin allow for the redundancy sought by high-reliability systems.
This device has a low typical quiescent current specification of 4.5µA (typical). The Texas Instruments TPS3870-Q1 is suitable for automotive applications and is qualified for AEC-Q100 Grade 1.
Features
- Qualified for automotive applications
- AEC-Q100 qualified with the following results
- Device temperature grade 1 (–40°C to +125°C ambient operating temperature)
- Device HBM ESD classification level 2
- Device CDM ESD classification level C7B
- 1.7V to 5.5V input voltage range
- 1.7V under-voltage lockout (UVLO)
- 7µA (max) low quiescent current
- High threshold accuracy
- ±0.25% (typical)
- ±0.7% (–40°C to +125°C)
- Fixed threshold levels
- 50mV steps from 500mV to 1.3V
- 1.5V, 1.8V, 2.5V, 2.8V, 2.9V 3.3V, 5V
- User-adjustable voltage threshold levels
- Internal glitch immunity and hysteresis
- Tolerance available from 3% to 7% in 1% steps
- Fixed time delay options: 50µs, 1ms, 5ms, 10ms, 20ms, 100ms, 200ms
- Programmable time delay option with a single external capacitor
- Open-drain active low OV monitor
- RESET voltage latching output mode
Applications
- Advanced driver assistance system (ADAS)
- Camera
- Sensor fusion
- HEV/EV
- FPGA, ASIC, and DSP-based systems
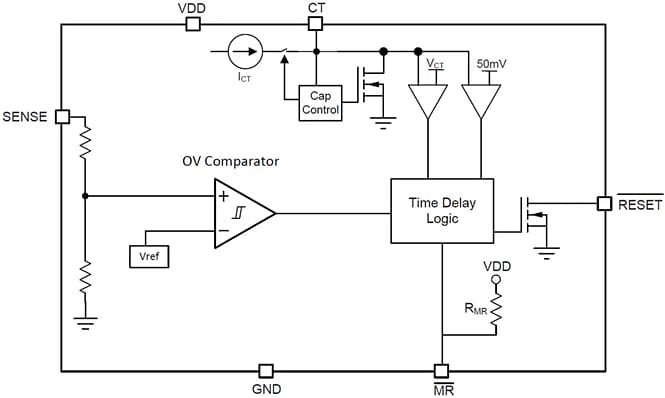
Functional Block Diagram
Đã phát hành: 2019-10-31
| Đã cập nhật: 2025-06-06
