Texas Instruments TPS48110Q1EVM Evaluation Module
Texas Instruments TPS48110Q1EVM Evaluation Module is designed to evaluate the TPS48110-Q1 automotive smart high-side driver. The TPS48110-Q1 driver operates at 3.5V to 80V input voltage and has a strong gate drive strength of 4A enabling switching parallel MOSFETs in high-current designs. The TPS48110Q1EM features a programmable circuit breaker timer, load current monitoring output, and programmable auto-retry and latch options. This evaluation module is applicable for PTC heaters, a power distribution units, and eCAT heaters.Features
- 3.5V to 80V operating voltage range
- 5A to 50A adjustable over current protection using onboard jumpers
- Programmable circuit breaker timer
- Analog current monitoring output
- LED status indication for over-current and over-temperature faults
Applications
- PTC heaters
- Power distribution units
- eCAT heaters
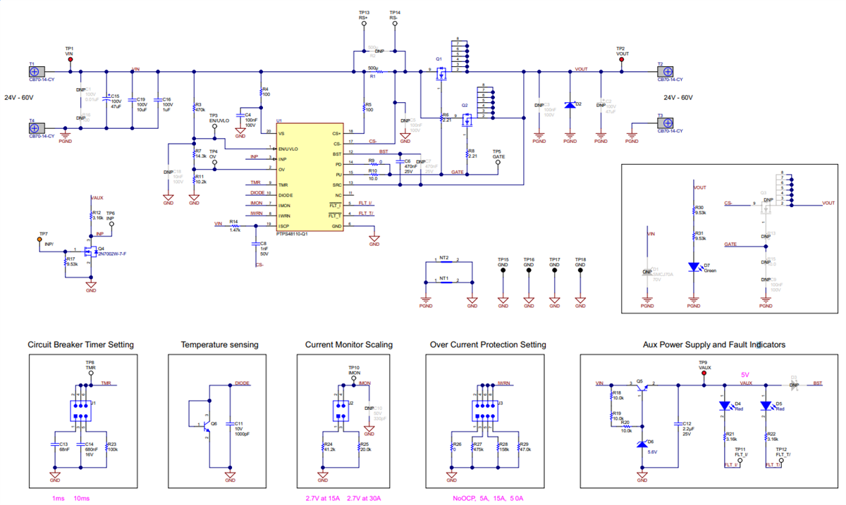
Schematic
Additional Resource
Đã phát hành: 2023-02-16
| Đã cập nhật: 2023-03-02
