Texas Instruments TPS54JB20 Synchronous Buck Converters
Texas Instruments TPS54JB20 Synchronous Buck Converters are high-efficiency, with an adaptive on-time D-CAP3™ control mode. These devices are easy to use and require few external components since external compensation is not required. The TPS54JB20 is designed for space-constrained data center applications.The TI TPS54JB20 Synchronous Buck Converters feature differential remote sense, high-performance integrated MOSFETs, and an accurate ±1%, 0.9V reference over the full operating junction temperature range. Additionally, the Converters include fast load-transient response, accurate load and line regulation, Skip-mode or FCCM operation, and programmable soft start.
The TPS54JB20 Synchronous Buck Converters are lead-free, offered in a 21-pin VQFN-HR 4mm × 3mm package, and fully RoHS compliant without exemption.
Features
- 4V to 16V input range up to 20A without external bias
- 2.7V to 16V input range up to 20A with external bias ranging from 3.13V to 3.6V
- 0.9V to 5.5V output voltage range
- Integrated 7.7mΩ and 2.4mΩ MOSFETs support 20A continuous output current
- D-CAP3™ with ultra-fast load-step response
- Supports all-ceramic output capacitors
- Differential remote sense with 0.9V ±1% VREF for –40°C to +125°C junction temperature
- Auto-skip Eco-mode™ for high light-load efficiency
- Programmable current limit with RTRIP
- Pin-selectable switching frequency of 600kHz, 800kHz, or 1MHz
- Differential remote sense for high output accuracy
- Programmable soft-start time
- External reference input for tracking
- Prebiased start-up capability
- Open-drain power-good output
- Latch-off for OC, UV, and OV faults
- 4mm × 3mm, 21-pin QFN package
- Pin compatible with 12A TPS54JA20
- Fully RoHS-compliant without exemption
Applications
- Rack server and blade server
- Hardware accelerator and add-in cards
- Datacenter switches
- Industrial PC
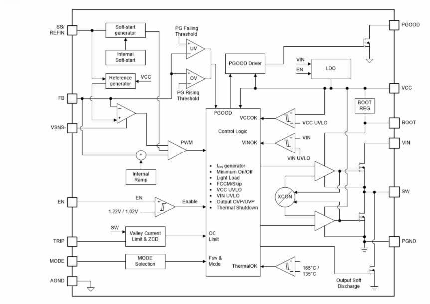
Block Diagram
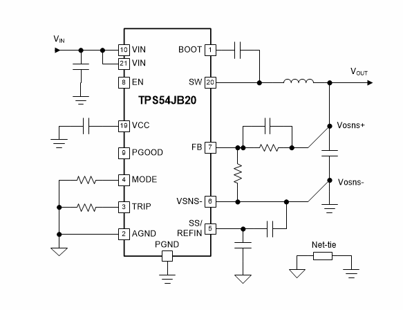
Simplified Schematic
Đã phát hành: 2020-12-22
| Đã cập nhật: 2024-10-24
