Texas Instruments TPS560200 Step-Down Converters
Texas Instruments TPS560200/TPS560200-Q1 Step-Down Converters are low-Iq, adaptive on-time synchronous monolithic buck converters with integrated MOSFETs. These converters use D-CAP2 mode control to provide fast transient responses without external compensation components. The TPS560200 converters support low Equivalent Series Resistance (ESR) output capacitors and ultra-low ESR ceramic capacitors. The input voltage ranges from 4.5V to 17V, and output voltage can be programmed between 0.8V and 6.5V. The Texas Instruments TPS560200-Q1 devices are AEC-Q100 automotive qualified.Features
- Integrated monolithic 0.95Ω high-side and 0.33Ω low-side MOSFETs
- 500mA continuous output current
- 0.8V to 6.5V output voltage range
- 0.8V voltage reference with ±1.3% accuracy over temperature
- Auto-skip advanced eco-mode for high efficiency at light loads
- D-CAP2 mode enables fast transient responses
- No external compensation needed
- 600kHz switching frequency
- 2ms internal soft-start
- Safe start-up into pre-biased VOUT
- Thermal shutdown
- –40°C to +125°C operating junction temperature range
- Available in 5-Pin SOT-23 package
Applications
- Set-top boxes
- Modems
- DTBs
- ASDLs
Datasheets
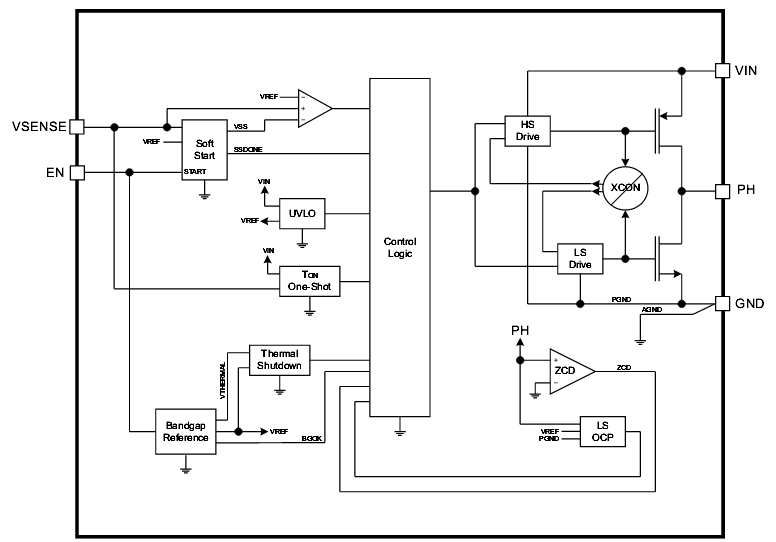
Functional Block Diagram
Đã phát hành: 2016-10-25
| Đã cập nhật: 2022-03-11
