Texas Instruments TPS562242 2A Synchronous Buck Converters
Texas Instruments TPS562242 2A Synchronous Buck Converters are simple, easy-to-use, high efficiency, high power density, synchronous buck converters with input voltage ranging from 3V to 17V. These devices support 2A continuous current at output voltages between 0.8V and 10V.The Texas Instruments TPS562242 employs the D-CAP3 control mode to provide a fast transient response and support low-ESR output capacitors without external compensation. The device can support up to 94% of duty cycle operations. The TPS562242 operates in Eco-mode, which maintains high efficiency during light loading. The device integrates complete protection through OVP, OCP, UVLO, OTP, and UVP with hiccup. The device is available in 1.6mm × 1.6mm SOT-563 package. The junction temperature is specified from –40°C to 125°C.
Features
- Configured for a wide range of applications
- 3V to 17V input voltage range
- 0.8V to 10V output voltage range
- 0.8V reference voltage
- ±1% reference accuracy at 25°C
- ±1.5% reference accuracy at –40°C to 125°C
- Integrated 55.0mΩ and 24.3mΩ MOSFETs
- 100µA low quiescent current
- 1.4MHz switching frequency
- Maximum 94% large duty cycle operation
- Precision EN threshold voltage
- 1.6ms fixed typical soft-start time
- Ease of use and small solution size
- Eco-mode at light loading
- Pin-to-pin compatible with the TPS562202
- D-CAP3™ control mode
- Support start-up with pre-biased output
- Non-latch for OV, OT, and UVLO protection
- Hiccup mode for UV protection
- Cycle-by-cycle OC protection
- 1.6mm × 1.6mm SOT-563 package
Applications
- Appliances, video recorder
- TV, STB, and DVR
- WLAN, Wi-Fi® access point, modem (cable, DSL, GFAST), small business router
Additional Resources
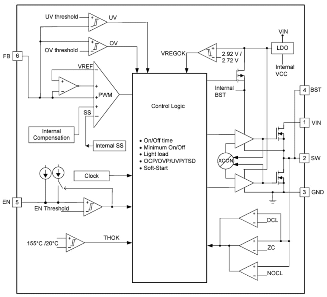
Functional Block Diagram
Đã phát hành: 2023-08-21
| Đã cập nhật: 2023-08-24
