Texas Instruments TPS7A16xx/TPS7A16xx-Q1 LDO Voltage Regulators
Texas Instruments TPS7A16xx/TPS7A16xx-Q1 Low-Dropout Voltage Regulators offer the benefits of ultra-low quiescent current, high input voltage, and miniaturized, high thermal-performance packaging. TPS7A16xx/TPS7A16xx-Q1 is designed for continuous or sporadic (power back up) battery-powered applications where the ultra-low quiescent current is critical to extending system battery life. The TPS7A16xx/TPS7A16xx-Q1 family offers an enable pin (EN) compatible with standard CMOS logic and an integrated open drain active-high power good output (PG) with a user-programmable delay. These pins are intended for use in microcontroller-based, battery-powered applications where power-rail sequencing is required. TPS7A16xx/TPS7A16xx-Q1 devices are also ideal for generating a low-voltage supply from multi-cell solutions ranging from high cell-count power-tool packs to automotive applications. The Texas Instruments TPS7A16xx-Q1 devices are AEC-Q100 qualified for automotive applications.Features
- 3V to 60V Wide Input Voltage Range
- 5µA Ultra-low Quiescent Current
- 1µA Quiescent Current at Shutdown
- 100mA Output Current
- Low Dropout Voltage: 60mV at 20mA
- 2% Accuracy
- Available in
- 3.3V, 5V Fixed Output Voltage
- Adjustable Version from 1.2V to 18.5V
- Power Good with Programmable Delay
- Current-Limit and Thermal Shutdown Protections
- Stable with Ceramic Output Capacitors (≥ 2.2µF)
- -40°C to +125°C Operating Temperature Range
- TPS7A16-Q1 AEC-Q100 Qualified with
- -40°C to 125°C Ambient Operation Temperature Range Temperature Grade 1
- HBM ESD Classification Level H2
- CDM ESD Classification Level C3B
Applications
- Power Supplies for Notebook PCs, Digital TVs, and Private LAN Systems
- High Cell-Count Battery Packs for Power Tools and other Battery-Powered Microprocessor and Microcontroller Systems
- Car Audio, Navigation, Infotainment, and Other Automotive Systems
- Smoke and CO2 Detectors and Battery-Powered Alarm and Security Systems
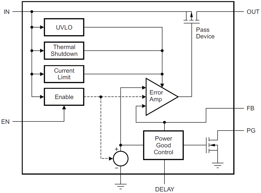
Functional Block Diagram
Đã phát hành: 2012-04-05
| Đã cập nhật: 2022-08-25
