Texas Instruments TPS7A53A-Q1 Ultra-Low Dropout Voltage Regulator
Texas Instruments TPS7A53A-Q1 Ultra-Low Dropout (LDO) Voltage Regulator is a low-noise (5.6µVRMS), high-accuracy, ultra-low dropout linear regulator (LDO) capable of sourcing 3A with only 130mV of dropout. The combination of low noise, high PSRR, and high output current capability makes the TPS7A53A-Q1 designed for powering noise-sensitive components, such as those found in radar power and infotainment applications. The high performance of this device limits power-supply-generated phase noise and clock jitter, making this a valuable device for powering RF amplifiers, radar sensors, and chipsets. Specifically, signal chain components benefit from the high performance of the device. The TPS7A53A-Q1 is available with a wettable flanks option to facilitate optical inspection.For digital loads, such as ASICs, FPGAs, and DSPs that require low-input, low-output (LILO) voltage operation, the exceptional accuracy (1.3% overload and temperature), remote sensing, excellent transient performance, and soft-start capabilities of the TPS7A53A-Q1 provide optimal system performance. The versatility of the Texas Instruments TPS7A53A-Q1 makes the device a component of choice for many demanding applications.
Features
- AEC-Q100 qualified for automotive applications
- –40°C ≤ TA ≤ +125°C temperature grade 1
- HBM ESD classification level 2
- CDM ESD classification level C4A
- Extended junction temperature (TJ) range
- –40°C to +150°C
- Input voltage range
- IN: VIN + VDO to 6.0V
- BIAS: VOUT + VDO(BIAS) to 6.0V
- 130mV at 3A low dropout
- 5.6µVRMS output voltage noise
- Accuracy over line, load, and temperature
- 1.3% (max)
- Power-supply ripple rejection
- 40dB at 500kHz
- Adjustable soft-start inrush control
- Open-drain power-good (PG) output
- 4mm × 4mm, 20-pin WQFN package with wettable flanks and high CTE (12ppm/°C) mold compound
Applications
- Telematic control units
- Infotainment and clusters
- Imaging radar
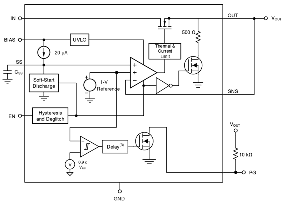
Functional Block Diagram
Đã phát hành: 2023-03-27
| Đã cập nhật: 2025-05-22
