Texas Instruments TPS92513/HV Step-Down Buck LED Drivers
Texas Instruments TPS92513/HV Step-Down Buck LED Drivers are 1.5A step-down (buck) current regulators with an integrated MOSFET to drive high current LEDs. These are available with 42V and 60V (HV) input ranges. These LED drivers from Texas Instruments operate at a user selected fixed-frequency with peak-current mode control; this allows them to deliver an excellent line and load regulation. They feature separate inputs for analog and pulse width modulation (PWM) dimming for no compromise brightness control, helping them achieve contrast ratios of greater than 10:1 and greater than 100:1, respectively. The PWM input is compatible with low-voltage logic standards for easy interface to a broad range of microcontrollers.Features
- Integrated 220mΩ high-side MOSFET
- 4.5V to 42V input voltage range (4.5V to 60V for the TPS92513HV)
- 0V to 300mV adjustable voltage reference
- ±5% LED current accuracy
- 100kHz to 2MHz switching frequency range
- Dedicated PWM dimming input
- Adjustable undervoltage lockout
- Overcurrent protection
- Overtemperature protection
- MSOP-10 package with PowerPAD™
Applications
- Street lighting
- Emergency/exit lighting
- General industrial and commercial illumination
- Retail lighting
- Appliance lighting
- Transportation lighting
- Channel letters
- Light bars
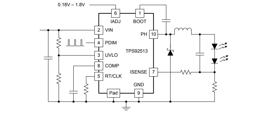
Simplified Schematic
TI Reference Design Library
Đã phát hành: 2015-05-22
| Đã cập nhật: 2022-03-11
