Texas Instruments TPS92515x/TPS92515x-Q1 2A LED Drivers
Texas Instruments TPS92515x/TPS92515x-Q1 2A LED Drivers are compact monolithic switching regulators integrating a low resistance N-Channel MOSFET. The devices are intended for high-brightness LED lighting applications where efficiency, high bandwidth, PWM and/or analog dimming, and small size are important. The regulator operates using a constant off-time, peak current control. The operation is simple: after an off-time based on the output voltage, an on-time begins. The on-time ends once the inductor peak current threshold is reached. The TPS92515x/TPS92515x-Q1 devices can be configured to maintain a constant peak-to-peak ripple during the ON and OFF periods of a shunt FET dimming cycle. This feature is ideal for maintaining a linear response across the entire shunt FET dimming range. The TPS92515 and TPS92515-Q1 devices have an operational input range up to 42V. The TPS92515HV and TPS92515HV-Q1 offer high-voltage options with an input range up to 65V. The Texas Instruments TPS92515x-Q1 devices are AEC-Q100 qualified for automotive applications.Features
- AEC-Q100 Grade 1 qualified
- Integrated 290mΩ (typ.) internal N-Channel FET
- Input voltage range
- TPS92515x: 5.5V to 42V
- TPS92515HVx: 5.5V to 65V
- Operation down to 5.15V after start-up
- Low offset high-side peak current comparator
- Constant average current, up to 2A
- An inherent cycle-by-cycle current limit
- Multiple dimming methods
- 10,000:1 shunt PWM dimming range
- 1000:1 PWM dimming range
- 200:1 analog dimming range
- Simple constant off-time control
- No loop compensation
- Fast transient response
- Thermally enhanced HVSSOP package
- Integrated thermal protection
Applications
- Automotive lighting
- LED switched matrix AFS headlamps
- DRL
- High/low beam, fog, rear
- Turn signal
- Side marker
- Aftermarket
- Industrial lighting
- Factory automation
- Time of Flight (TOF)
- Appliances
- Retail illumination
- Machine vision and inspection
- Emergency, exit and/or safety lighting
- Medical lighting
- Stage and area lighting
- Agricultural, marine, and heavy industry lighting
- High contrast shunt FET dimming
Datasheets
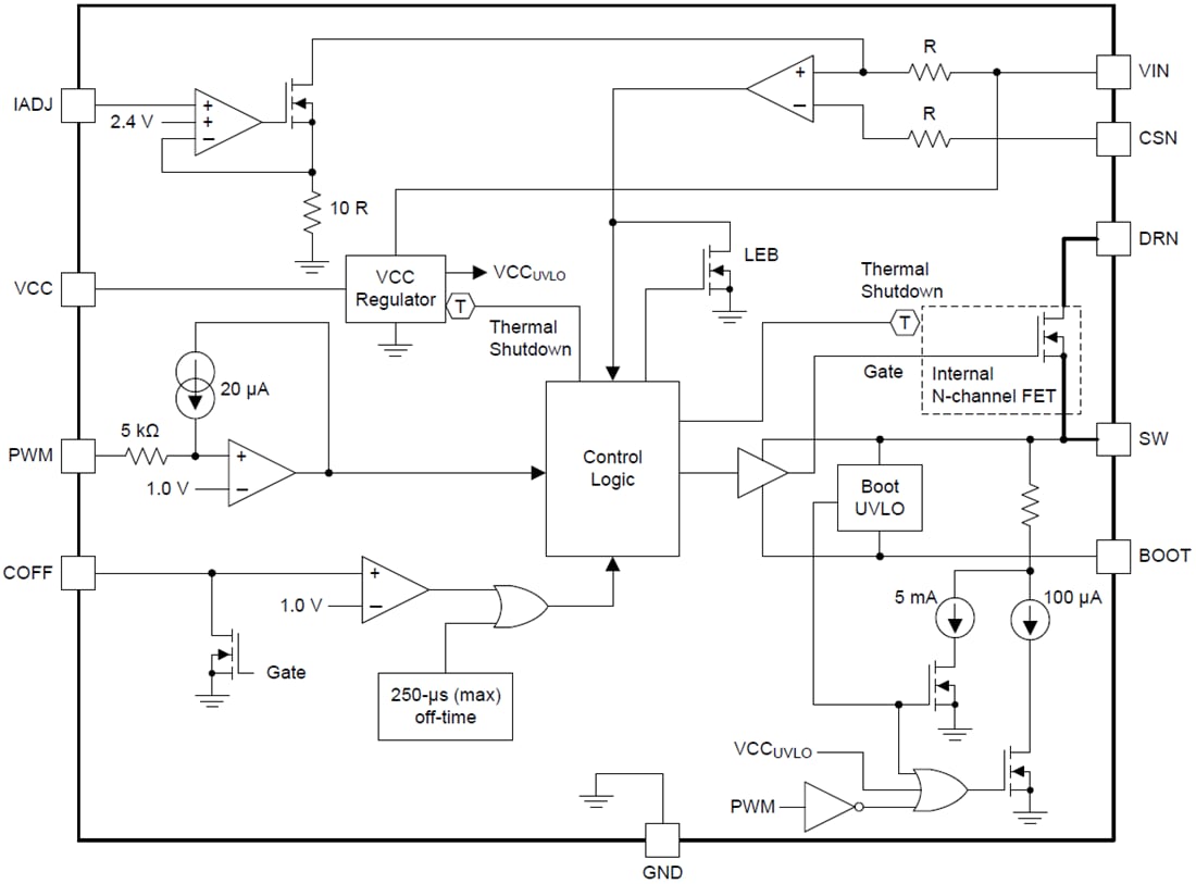
Functional Block Diagram
Đã phát hành: 2016-09-14
| Đã cập nhật: 2022-03-11
