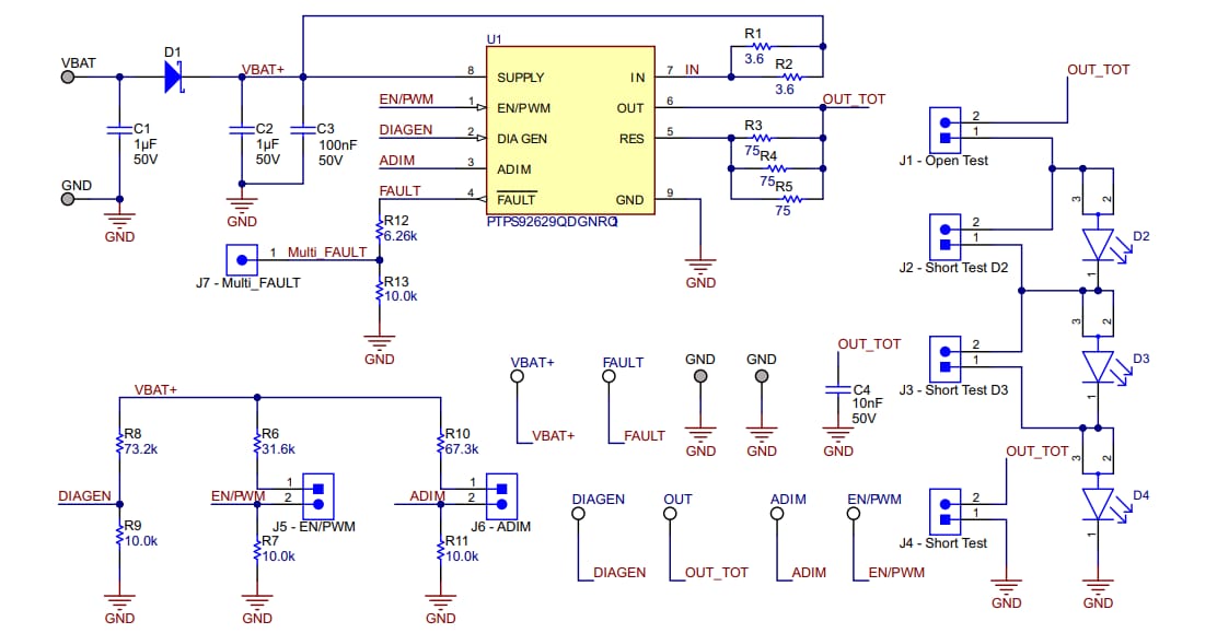
Texas Instruments TPS92629Q1EVM Evaluation Module
Texas Instruments TPS92629Q1EVM Evaluation Module demonstrates the performance of the TPS92629-Q1 LED driver. The TPS92629-Q1 is a single-channel LED driver with full LED diagnostic and multi-fault reports for automotive lighting applications. The TI TPS92629-Q1 can help designers with the thermal design challenge in automotive lighting end equipment.Features
- LED short-to-GND, short-to-battery, open-circuit detection and auto-recovery
- Multi-fault report out through the different voltage levels of short-to-GND, short-to-battery, open-circuit, and thermal shutdown
- Open fault mask during low-dropout mode
- Analog and PWM dimming
- Thermal sharing with external resistors when the supply voltage is high
Applications
- Automotive exterior small light, including blind spot detection indicator, door handle, and charging inlet
- Automotive interior light, including overhead console and reading lamp
- Automotive exterior rear light, including rear lamp, center high mounted stop lamp, and side marker
- General-purpose LED driver applications
Layout
Schematic
Đã phát hành: 2023-01-24
| Đã cập nhật: 2025-03-10
