Texas Instruments TPSF12C3QEVM Evaluation Module
Texas Instruments TPSF12C3QEVM Evaluation Module is designed to evaluate the performance of TPSF12C3-Q1 Standalone Active Electromagnetic Interference (EMI) Filter Integrated Circuits (ICs). The solution improves the common-mode (CM) EMI filter in three-phase AC power systems. The TPSF12C3-Q1 IC provides a low-impedance path for CM-noise in the frequency range of interest for EMI measurement and helps to meet prescribed limits for EMI standards. Texas Instruments TPSF12C3QEVM board provides a header to facilitate easy connection to the EMI filter passive components, which typically include the common-mode chokes and Y-capacitors. Ideally, this module is used in onboard chargers (OBCs) for electric vehicles (EVs), inverters, motor drives, industrial systems, and three-phase AC/DC regulators for servers and telecoms.Features
- Active EMI filter (AEF) IC enables up to 25dB of common-mode EMI reduction
- Over 50% reduction in the size and weight of the CM chokes of the AC line filter
- Improved common-mode EMI performance for applications with three-phase AC inputs
- Voltage range from 8V to 16V, nominally 12V
- Simple external configuration for three-phase AC power systems
- Inherent protection features for robust and reliable design
- Includes a right-angle header for easy hookup to an EMI filter board
- Fully assembled, tested, and proven 4-layer PCB design with a total footprint of 25.4mm x 20.3mm
Applications
- OBCs for EVs
- Welders and other industrial systems
- Inverters and motor drives
- Three-phase AC/DC regulators for servers and telecoms
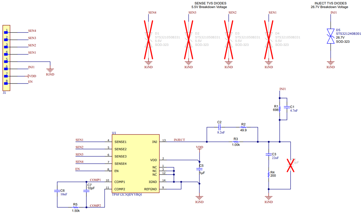
Schematic
Additional Resources
Đã phát hành: 2023-02-10
| Đã cập nhật: 2024-04-11
