Texas Instruments TPSM82902 Buck Converter

Texas Instruments TPSM82902 Buck Converter is a highly efficient, small, easy-to-use, and flexible synchronous step-down DC-DC converter in a MicroSiP package. The TPSM82902 offers a selectable switching frequency of 2.5MHz or 1.0MHz, allowing the use of small components and fast transient response.

With the DCS-Control topology, the TI TPSM82902 buck converter supports high VOUT accuracy of ±1%. The device's wide input voltage range of 3V to 17V enables a variety of nominal inputs, like 12V supply rails, single-cell or multi-cell Li-Ion, and 5V or 3.3V rails. The TPSM82902 automatically enters power save mode (if auto PFM/PWM is selected) at light loads to maintain high efficiency. Additionally, to supply high efficiency at tiny loads, the device has a low typical quiescent current of 4µA. AEE, if enabled, delivers high efficiency across VIN, VOUT, and load current. The TPSM82902 includes a MODE/Smart-CONF input to set the internal/external divider, switching frequency, output voltage discharge, and automatic power save mode or forced PWM operation.

The TPSM82902 is housed in a small 11-pin MicroSiP package measuring 3.0mm x 2.8mm x 1.6mm with an integrated 1μH inductor.

Features

  • High efficiency for wide duty cycle and load range
    • IQ of 4µA typical
    • 62mΩ high-side and 22mΩ low-side RDS(ON)
  • 3mm x 2.8mm x 1.6mm MicroSiP™ package
  • Up to 2A continuous output current
  • ±0.9% feedback voltage accuracy across temp (–40°C to 125°C)
  • Configurable output voltage options:
    • VFB external divider of 0.6V to 5.5V
    • VSET internal divider with 16 options between 0.4V and 5.5V
  • DCS-Control topology with 100% mode
  • Create a custom design using the TPSM82902 using the WEBENCH® power designer
  • Flexibility through MODE/S-CONF pin
    • 2.5MHz or 1.0MHz switching frequency
    • Forced PWM or auto (PFM) power save mode with dynamic mode change option
    • Automatic efficiency enhancement (AEE)
    • Output discharge on/off
  • Highly flexible and easy to use
    • Optimized pinout for single-layer routing
    • Precise enable input
    • Power-good output
    • Adjustable soft start and tracking
  • No external bootstrap capacitor required

Applications

  • Data center and enterprise computing
  • Wired networking
  • Wireless infrastructure
  • Factory automation and control
  • Test and measurement

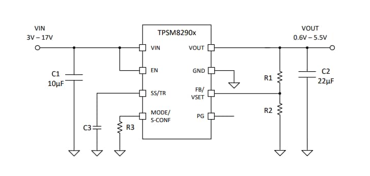
Simplified Schematic

Schematic - Texas Instruments TPSM82902 Buck Converter

Efficiency Versus Output Current

Performance Graph - Texas Instruments TPSM82902 Buck Converter
Đã phát hành: 2023-01-20 | Đã cập nhật: 2023-06-21