Texas Instruments TPSM86125x Synchronous Buck Module
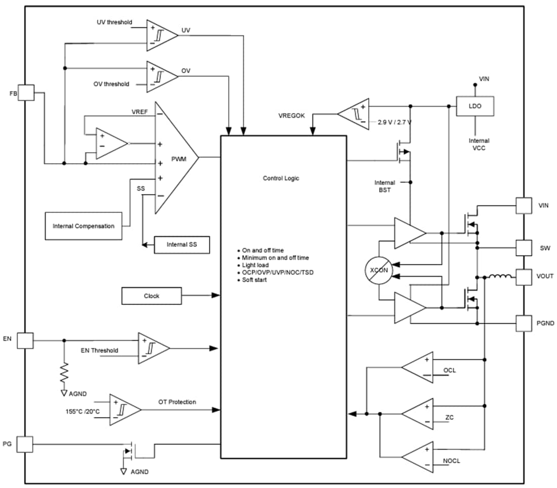
Texas Instruments TPSM86125x Synchronous Buck Module is a simple, easy-to-use, high-efficiency, high-power density, synchronous buck module with input voltage ranging from 3V to 17V and supports up to 1A continuous current. The TPSM86125x employs a D-CAP3 control mode to support low-ESR output capacitors and provide a fast transient response without external compensation. The device can support up to 95% of duty cycle operation.The Texas Instruments TPSM861252 operates in Eco-mode, maintaining high efficiency during light load. The TPSM861257 operates in FCCM mode, which keeps the same frequency and lower output ripple during all load conditions. TPSM861253 is a fixed 3.3V output voltage part with FCCM mode. The device also integrates the divider resistors and a feedforward capacitor inside the module. The TPSM86125x integrates complete protection, including OVP, OCP, UVLO, OTP, and UVP with hiccup.
The device is available in a QFN package. The junction temperature is specified from –40°C to 125°C.
Features
- Configured for a wide range of applications
- 3V to 17V wide input voltage range
- Fixed 3.3V output for TPSM861253
- 0.6V to 10V output range for TPSM861252
- 0.6V to 5.5V output range for TPSM861257
- 0.6V reference voltage
- ±1% for 0.6Vref accuracy at 25°C
- ±1.5% for 0.6Vref accuracy at –40°C to 125°C
- ±1% for 3.3Vout accuracy from 0 to 65°C
- Integrated 55mΩ and 24mΩ MOSFETs
- 100µA low quiescent current for TPSM861252
- 1.4MHz switching frequency
- Maximum 95% large duty cycle operation
- 1.2V precision EN threshold voltage
- 1.6ms fixed typical soft-start time
- Ease of use and small design size
- TPSM861252 Eco-mode, TPSM861253/7 FCCM mode at light load
- Fast transient D-CAP3™ control mode
- Easy layout with integrated inductor and bootstrap capacitor
- Support start-up with pre-biased output voltage
- Open-drain power-good indicator
- Non-latch for OV, OT, and UVLO protection
- Hiccup mode in UV protection
- Cycle-by-cycle OC and NOC protection
- -40°C to 125°C operating junction temperature
- 3.3mm × 4mm × 2mm QFN package
Applications
- Merchant network and server PSU
- AC/DC adapters/PSU
- Factory automation and control
- Test and measurement
Functional Block Diagram
Đã phát hành: 2024-03-27
| Đã cập nhật: 2024-06-17
