Texas Instruments UCC21331/UCC21331-Q1 Isolated Gate Drivers
Texas Instruments UCC21331/UCC21331-Q1 Isolated Gate Drivers are dual-channel gate drivers with a programmable dead time and wide temperature range. It is designed with a 4A peak source and 6A peak sink current to drive power MOSFET, SiC, and IGBT transistors. The UCC21331/UCC21331-Q1 can be configured as two high-side drivers, two low-side drivers, or a half-bridge driver. The input side is isolated from the two output drivers by a 3kVRMS isolation barrier with a minimum of 125V/ns common-mode transient immunity (CMTI).Protection features include a resistor programmable dead time, a disable feature to shut down both outputs simultaneously, and an integrated de-glitch filter that rejects input transients shorter than 5ns. All supplies have UVLO protection. With all these advanced features, the UCC21331/UCC21331-Q1 enables high efficiency, robustness, and high power density in various power applications. The Texas Instruments UCC21331-Q1 devices are AEC-Q100 qualified for automotive applications.
Features
- Universal dual low-side, dual high-side, or half-bridge driver
- Junction temperature range –40 to +150°C
- Up to 4A peak source and 6A peak sink output
- Common-mode transient immunity (CMTI) greater than 125V/ns
- Up to 25V VDD output drive supply
- 12V VDD UVLO options
- Switching parameters
- 33ns typical propagation delay
- 5ns maximum delay matching
- 6ns maximum pulse-width distortion
- 10µs maximum VDD power-up delay
- UVLO protection for all power supplies
- Fast enable for power sequencing
Applications
- On-board battery chargers
- High-voltage DC-DC converter
- Automotive HVAC, body electronics
- Isolated converters in AC-DC and DC-DC
- Motor drive and inverters
- Uninterruptible power supply (UPS)
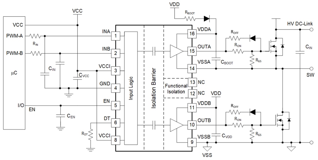
Typical Application Schematic
Additional Resource
Đã phát hành: 2024-06-24
| Đã cập nhật: 2025-05-08
