Torex Semiconductor XC9704/XC9705 DC/DC Converters
Torex Semiconductor XC9704/XC9705 DC/DC Converters consist of a built-in high-side driver FET and a low-side driver FET. These converters operate from a 3V to 36V voltage range, featuring 1.2MHz and 2.2MHz switching frequencies with 600mA maximum output current. The XC9704/XC9705 converters are integrated with over-current protection and thermal shutdown as a protection function. These converters' output voltage can be changed from 2.8V to 18.0V(XC9704) and 2.8V to 15.0V(XC9705) using an external resistor. Typical applications include industrial automation, industrial sensors, security systems, home appliances, 4mA to 20mA current loop, and high-voltage LDO replacement.Specifications
- 3V to 36V input voltage range
- 46V surge voltage
- 0.75V±1.5% FB voltage
- 600mA output current
- 1.2MHz and 2.2MHz oscillation frequency
- -40°C to 150°C operating temperature range
- Ceramic capacitor
- Output voltage range:
- 2.8V to 18V (XC9704)
- 2.8V to 15V (XC9705)
- Protection functions:
- Current limit
- Thermal shutdown
Applications
- Industrial automation
- Industrial sensors
- Security systems
- Home appliances
- 4mA to 20mA current loops
- High-voltage LDO replacements
- General-purpose power-circuit and point-of-load
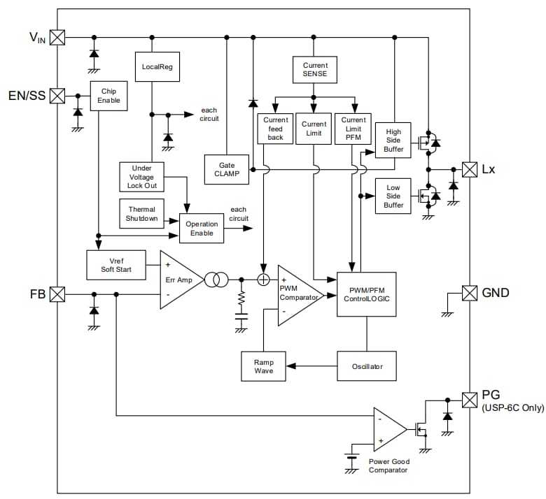
Block Diagram
Typical Application Circuit
Videos
Đã phát hành: 2025-01-07
| Đã cập nhật: 2025-10-08
