IXYS IX4351NE 9A Low Side SiC MOSFET & IGBT Drivers
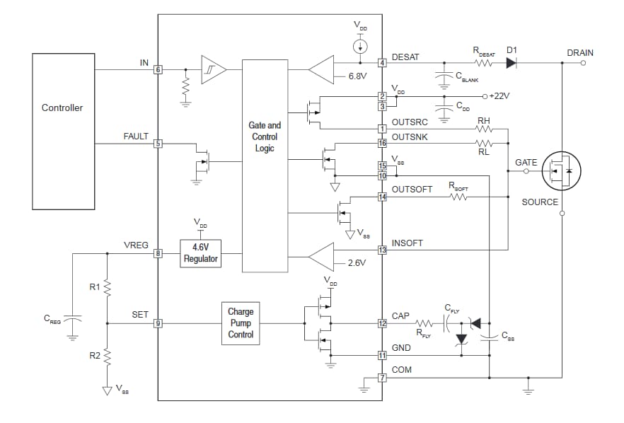
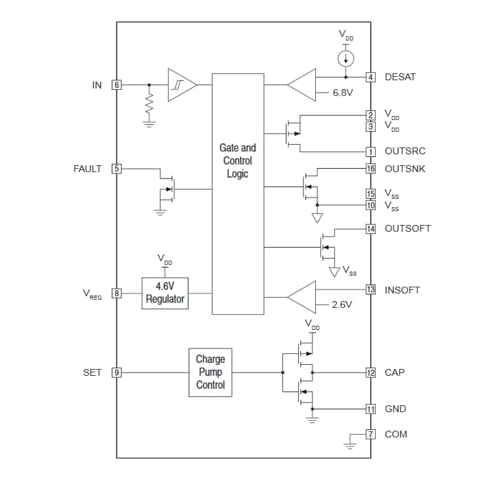
IXYS IX4351NE Low Side SiC MOSFET and IGBT Drivers have separate 9A source and sink outputs, allowing for custom turn-on and turn-off timing while minimizing switching losses. The IX4351NE offers an internal negative charge regulator that provides a selectable negative gate drive bias for improved dV/dt immunity and faster turn-off.Desaturation detection circuitry prevents a potentially damaging dV/dt event by detecting an overcurrent condition of the SiC MOSFET and initiating a soft turn off. The logic input is TTL and CMOS compatible; this input does not need to be level-shifted even with a negative gate drive bias voltage. Protection features include UVLO and thermal shutdown detection.
The IXYS IX4351NE is available in a thermally enhanced 16-pin power SOIC package and is rated for a -40°C to +125°C operational temperature range.
Features
- Separate 9A peak source and sink outputs
- -10V to +25V operating voltage range
- Internal negative charge pump regulator for selectable negative gate drive bias
- Desaturation detection with a soft shutdown sink driver
- TTL- and CMOS-compatible input
- Under-voltage lockout (UVLO)
- Thermal shutdown
- Open drain FAULT output
Applications
- Driving SiC MOSFETs and IGBTs
- On-board charger and DC charging station
- Industrial inverters
- PFC, AC/DC, and DC/DC converters
Block Diagram
Typical Application Circuit
Đã phát hành: 2019-11-20
| Đã cập nhật: 2023-12-12
