Monolithic Power Systems (MPS) MPQ4341/4341J Synchronous Step-Down Converters
Monolithic Power Systems (MPS) MPQ4341/4341J Synchronous Step-Down Converters are 36V, 5A configurable frequency (350kHz to 2.5MHz) devices with integrated internal high-side and low-side power MOSFETs (HS-FET and LS-FET, respectively). The converters provide up to 5A of highly efficient output current (IOUT) with fixed-frequency zero-delay PWM (ZDP) control for near-optimal transient responses. A wide 3.3V to 36V input voltage range with 42V load dump support accommodates various step-down applications in automotive input environments. The MPQ4341/4341J converters feature a 1μA shutdown current (ISD) that allows the device to be used in battery-powered applications.High power conversion efficiency across a wide load range is achieved by scaling down the switching frequency (fSW) under light-load conditions to reduce switching and gate driver losses. An open-drain power good (PG) signal indicates whether the output voltage (VOUT) is within 94% to 106% of the nominal voltage range. Thermal shutdown provides reliable, fault-tolerant operation. High-duty cycle and low-dropout (LDO) modes are provided for automotive cold-crank conditions.
The MPQ4341 is available in a QFN-17 (3mm x 4mm) package, and the MPQ4341J is available in a QFN-19 (3mm x 4mm) package. Both versions are AEC-Q100 qualified.
Features
- Designed for automotive applications
- Survives 42V load dump
- Supports up to 3.1V cold crank
- Low-dropout (LDO) mode
- Up to 5A of continuous output current
- Continuous operation up to 36V
- Zero-delay PWM control
- Multi-phase capability
- 20ns minimum on-time
- -40°C to +150°C junction temperature operation range
- Available in AEC-Q100 Grade 1
- Increases battery life
- 1μA low shutdown current
- 3μA sleep mode quiescent current
- Advanced asynchronous modulation (AAM) mode increases efficiency under light loads
- High performance for improved thermals with an internal 60mΩ high-side MOSFET and 35mΩ low-side MOSFET (HS-FET and LS-FET, respectively)
- Optimized for EMC/EMI
- 350kHz to 2.5MHz configurable switching frequency
- Symmetric VIN pinout
- Frequency Spread Spectrum (FSS) modulation
- CISPR25 Class 5 compliant
- MeshConnect™ flip-chip package
- 1V, 1.1V, 1.8V, 2.5V, 3V, 3.3V, 3.8V, and 5V fixed output options
- Synchronizable to an external clock
- Synchronized clock output
- Power Good (PG) output
- External soft start
- Hiccup Over-Current Protection (OCP)
- Available packages, both with wettable flanks
- QFN-17 (3mm x 4mm) package for MPQ4340
- QFN-19 (3mm x 4mm) package for MPQ4340J
Applications
- Automotive clusters
- Automotive infotainment
- Advanced Driver Assistance Systems (ADAS)
- Industrial power systems
Typical Application
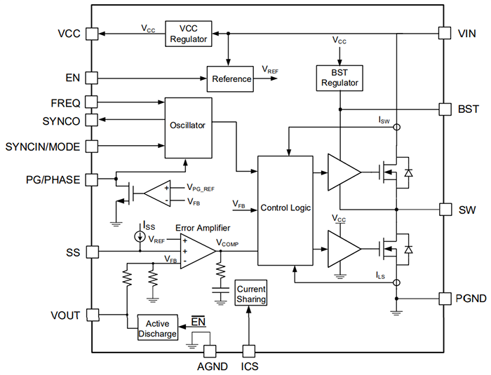
Functional Block Diagram
Đã phát hành: 2024-01-17
| Đã cập nhật: 2024-01-24
