Monolithic Power Systems (MPS) MPQ4347/4347J Synchronous Step-Down Converters
Monolithic Power Systems (MPS) MPQ4347/4347J Synchronous Step-Down Converters are configurable-frequency (350kHz to 2.5MHz) switching regulators with integrated internal high-side and low-side MOSFETs. These devices provide up to 4A of highly efficient output current (IOUT) with fixed-frequency, zero-delay Pulse-Width Modulation (PWM) control to optimize transient response. The MPQ4347/4347J switching regulators feature 1μA ultra-low shutdown mode Quiescent current to allow the devices to be used in battery-powered applications. These step-down converters offer thermal shutdown for reliable, fault-tolerant operation, and high-duty cycle and low-dropout modes are provided for automotive cold crank conditions. Typical applications include automotive clusters, automotive infotainment, Advanced Driver Assistance Systems (ADAS), and industrial power systems.Features
- Designed for automotive applications:
- 42V load dump tolerance
- Supports 3.1V cold crank
- Low-Dropout (LDO) mode
- 4A continuous output current (IOUT)
- Continuous operation up to 36V
- Zero-delay Pulse-Width Modulation (PWM) control
- 20ns minimum on-time
- -40°C to 150°C operating junction temperature (TJ)
- Available in AEC-Q100 Grade 1
- Increases battery life:
- 1μA low shutdown supply current
- 3μA sleep mode Quiescent current (IQ)
- Advanced Asynchronous Modulation (AAM) mode increases efficiency under light loads
- High-performance for improved thermals:
- Internal 60mΩ high-side MOSFET (HS-FET) and 35mΩ low-side MOSFET (LS-FET)
- Optimized for EMC/EMI:
- 350kHz to 2.5MHz configurable switching frequency (fSW)
- Symmetric VIN pinout
- Frequency Spread Spectrum (FSS) modulation
- CISPR25 Class 5 compliant
- MeshConnect™ flip-chip package
- Additional features:
- Fixed output options: 1V, 1.1V, 1.8V, 2.5V, 3V, 3.3V, 3.7V, 3.8V, and 5V
- Power Good (PG) output
- Synchronizable to an external clock
- Synchronized to clock output
- External Soft Start (SS)
- Over-Current Protection (OCP) with hiccup mode
- Available in a QFN-17 (3mmx4mm) package
Applications
- Automotive clusters
- Automotive infotainment
- Advanced Driver Assistance Systems (ADAS)
- Industrial power systems
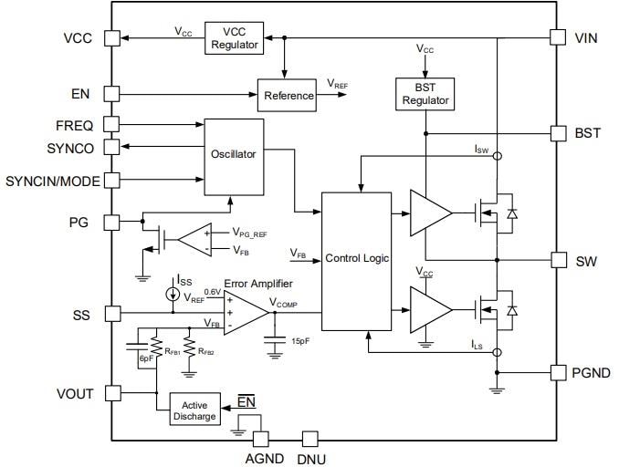
Functional Block Diagram
Typical Application with Performance Graphs
Đã phát hành: 2023-11-27
| Đã cập nhật: 2024-01-17
