ROHM Semiconductor Evaluation Board for BD9G500EFJ
ROHM Semiconductor Evaluation Board for BD9G500EFJ uses the BD9G500EFJ-LA to output 5V from a 48V input voltage. The BD9G500EFJ-LA has an input voltage from 7V to 76V and the output voltage is configurable from 1V to 0.97 x VIN V with external resistors. The operating frequency is configurable between 100kHz and 650kHz with an external resistor connected to RT pin. This is a current mode control DC/DC converter that provides fast transient response performance and simple phase compensation setup. Built-in functions include variable soft start function which prevents inrush current at startup. Other function include UVLO (Under Voltage Lock Out), TSD (Thermal Shutdown Detection), OVP (Over Voltage Protection), OCP (Over Current Protection) and OVDIS (Over Voltage Discharge).Features
- Uses BD9G500EFJ-LA to output 5V from a 48V input voltage
- Input voltage of the BD9G500EFJ-LA is from 7V to 76V and the output voltage is configurable from 1V to 0.97 x VIN V with external
resistors - This is a current mode control DC/DC converter that provides fast transient response performance and
simple phase compensation setup
- Operating frequency is configurable between 100kHz and 650kHz with an external resistor connected to RT pin
- Built-in functions include variable soft start function which prevents inrush current at startup, UVLO (Under Voltage Lock Out), TSD (Thermal Shutdown Detection), OVP (Over Voltage Protection), OCP (Over Current Protection) and OVDIS (Over Voltage Discharge)
Applications
- Industrial equipment
- Power supply for FA
- Communication equipment
- Battery Management System (BMS)
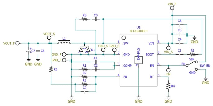
EVK Schematic
Đã phát hành: 2021-04-12
| Đã cập nhật: 2022-03-11
