ROHM Semiconductor BD9G500EFJ-LA Buck DC/DC Converter
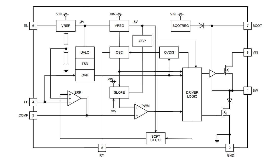
ROHM Semiconductor BD9G500EFJ-LA Buck DC/DC Converter offers a built-in low on-resistance high-side power MOSFET. The BD9G500EFJ-LA Converter is capable of providing current up to 5A and has an adjustable operating frequency from 100kHz to 650kHz.The ROHM BD9G500EFJ-LA Buck DC/DC Converter implements a current mode architecture allowing for fast transient response and simple phase compensation setup.
Features
- Long time support product for industrial applications
- Wide input voltage range
- Integrated high-side MOSFET
- Current mode control
- Adjustable frequency
- Soft start function
- Over current protection (OCP)
- Under voltage lockout (UVLO)
- Thermal shutdown protection (TSD)
- Over voltage protection (OVP)
- 4.9mm x 6.0mm x 1.0mm W (typ) x D (typ) x H (max) HTSOP-J8 package
Applications
- Industrial equipment
- Power supply for FA’s industrial device
- Communications power systems
Specifications
- 7V to 76V Input voltage range
- 80V Input absolute maximum rating
- 85V (1ms pulse, 50% duty or less)
- 1.0V±1.0% Reference voltage accuracy
- 5A (max) Output current
- 100mΩ (typ) High-side MOSFET ON-resistance
- 0μA (typ) Shutdown current
- -40°C to +125°C Operating temperature range
Videos
Overview
DC Lineup & Applications
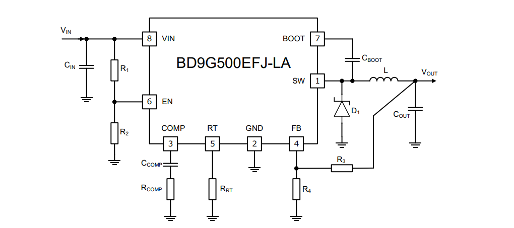
Typical Application
Block Diagram
Đã phát hành: 2020-09-15
| Đã cập nhật: 2024-10-22
